Git (systém na správu verzii) – základy
Tento príspevok je časťou série:
Cieľ
Chcem objasniť základné pojmy a zosumarizovať poznatky ohľadom inštalácie a úvodného nastavenia systému na správu verzii Git.
Príkazy
Riešenie
Základné pojmy
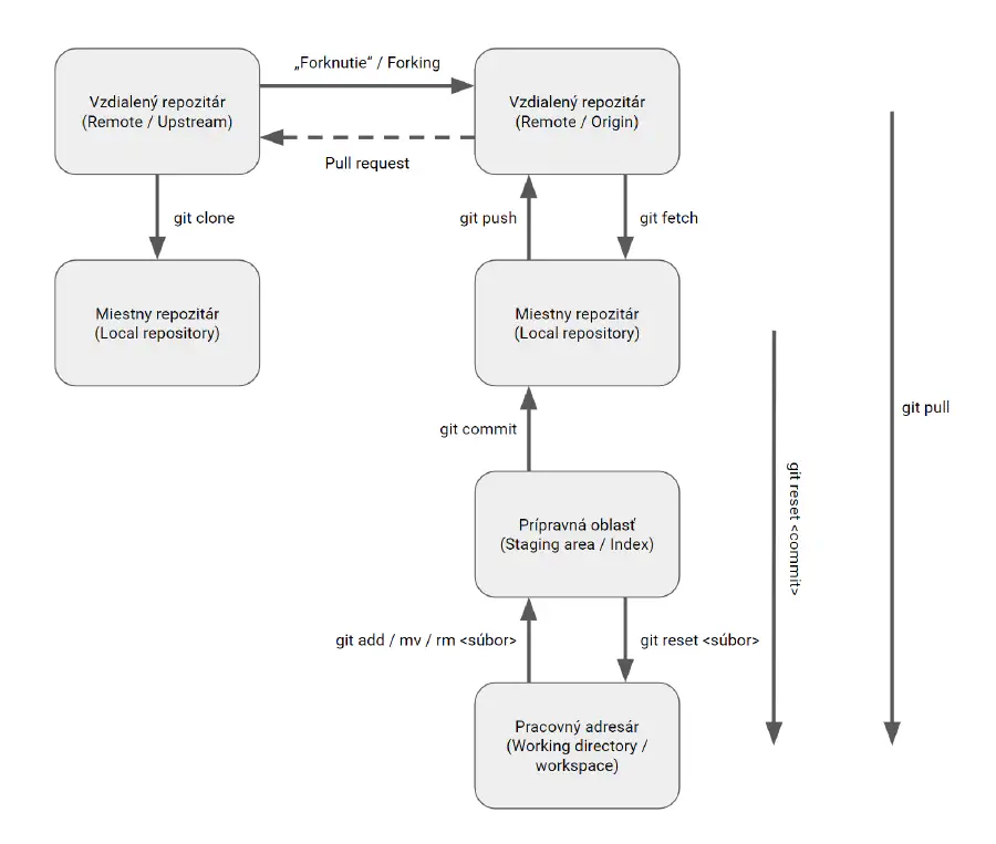
Repository– repozitár je dátové úložisko. Obsahuje: súbory a dáta o nich, v podobe uložených snímok súborového systému v čase, záznamy o vykonaných zmenách, vytvorené vetvy, kópie vytvorené v určitom čase. Je to vlastne databáza obrazov stavu súborového systému, resp. záznamy o tom v akom stave sa nachádzali zahrnuté súbory v okamihoch keď boli vykonané záznamy o zmene (commits). Lokálny / miestny repozitár je adresár, zvyčajne pomenovaný.git, ktorý sa nachádza v pracovnom adresári.Remote repository– vzdialený repozitár, zvyčajne niekde na internete, v cloude, u rôznych poskytovateľov (GitHub, GitLab, Bitbucket atď.), ale môže byť aj na vlastných serveroch.Working directoryalebo tiežworkspacealebo ešte inakproject folder– pracovný adresár, adresár v ktorom sú umiestnené všetky adresáre/súbory ktoré sú pod kontrolou systému na správu verzii, v tomto adresári sa nachádza aj samotný lokálny repozitár, čo je vlastne len ďalší adresár s názvom.git.Stage area / Index– vrstva medzi pracovným adresárom a lokálnym repozitárom. Je to vlastne zoznam zmien v súboroch o ktorých je možné vykonať záznam o zmene (commit).Blobčo je skrátene prebinary large object– je to obsah súboru (bez ďalších metadát), ktorý je pod kontrolou systému na správu verzii. Každýblobje identifikovaný jedinečným identifikátorom (SHA-1 hash).Tree– v systéme na správu verzii Git je to obdoba adresára v súborovom systéme, môže obsahovaťblobsalebo ďalšie vnorenétrees. Každýtreeje identifikovaný jedinečným identifikátorom (SHA-1 hash).Commit– záznam o vykonanej zmene (snapshot). Obsahuje informácie o tom kto a kedy vykonal zmenu, popis vykonanej zmeny a jednoznačný identifikátor zmeny (SHA-1 hash) a aj priamo jej predchádzajúcej zmeny (ak taká existuje).SHA-1 hash– hašovacia funkcia, ktorá zo vstupu (blobs, trees, commits) vytvorí 160 bitovú hašovaciu hodnotu, ktorú je možne zobraziť ako 40 hexadecimálnych znakov. Z toho istého vstupu vznikne vždy ten istý výstup. Z výstupu nie je možné zrekonštruovať naspäť vstup.Branch– vetva, stav repozitáru v istom čase, je izolovaná od ostatných, je v nej možné vykonávať zmeny na súboroch, má vlastnú históriou. Medzi rôznymi vetvami sa je možné prepínať. Vetvy je možné naspäť začleňovať jednu do druhej, spájať ich. Vetva je vlastne len pomenovaný odkaz na konkrétny záznam o zmene (commit).Main(Master) – zvyčajne hlavná, lokálna aj vzdialená vetva, v repozitári.Head– ďalší pomenovaný odkaz smerujúci na aktuálnu vetvu (branch), ktorá odkazuje na aktuálny / posledný záznam o zmene (commit).Checkout– prepína z aktuálnej do akejkoľvek inej vetvy, a podáva informácie o stave v danej vetve. Možné vykonať príkazmi “git checkout” alebo “git switch”.Clone– vytvorenie vernej kópie repozitáru jeho stiahnutím, klonovaním do počítaču. Naklonovaný repozitár môžem udržiavať naďalej zosynchronizovaný s pôvodným pomocou sťahovania a zasielania zmien (“git pull” / " git push").Fork– vytvorenie vernej kópie repozitáru vytvorením ďalšieho, zvyčajne vzdialeného repozitáru. Vykoná sa pomocou “git clone”. Obsahuje tie isté súbory aj s históriou. Takto vytvorený repozitár vyzerá, ako novo vytvorený repozitár obsahujúci súbory, ako pôvodný v čase vytvárania kópie. Môže takto vzniknúť alternatívna cesta vývoja projektu.
„Forkovanie“ je koncept, klonovanie je proces. Obe činnosti využívajú príkaz “git clone”.
Inštalácia
Linux
- Priamo z úložiska operačného systému pomocou balíkovacieho systému.
# Debian / Ubuntu
sudo apt update
sudo apt install git
# RHEL / CentOS / Fedora / Almalinux
sudo dnf update
sudo dnf install git
- Ubuntu, najnovšiu verziu z úložiska tretej strany.
sudo add-apt-repository ppa:git-core/ppa
sudo apt update
sudo apt install git
- Zostaviť najnovšiu verziu (s použitím staršej verzie).
# nástroje potrebné na stiahnutie a zostavenie pre Debian a spol
sudo apt update
sudo apt install make libssl-dev libghc-zlib-dev libcurl4-gnutls-dev \
libexpat1-dev gettext
# nástroje potrebné na stiahnutie a zostavenie pre RHEL a spol
sudo dnf update
sudo dnf install gettext-devel openssl-devel perl-CPAN perl-devel \
zlib-devel gcc autoconf
# naklonujem repo so zdrojákmi
git clone https://github.com/git/git.git
# prepnem sa do novovytvoreného adresára
cd git
# zostavím a nainštalujem Git
make prefix=/usr/local all
sudo make prefix=/usr/local install
Správnosť inštalácie overím kontrolou nainštalovanej verzie.
git version
# ak sa ešte stále hlási staršia verzia z /usr/bin
# nechám zabudnúť všetky cesty k programom
hash -r
# a znova skúsim zobraziť verziu
git version
Cesta ku ručne nainštalovanej verzii /usr/local/bin má zvyčajne vyššiu prioritu ako cesta ku verzii inštalovanej balíčkovacím systémom /usr/bin.
Windows
winget install --id Git.Git -e --source winget
Úspešnosť inštalácie overím v oboch systémoch rovnako, kontrolou nainštalovanej verzie.
git version
Úvodné nastavenie
Po nainštalovaní potrebných balíčkov nastavím základné údaje.
git config --global user.name "John Doe"
git config --global user.email johndoe@example.com
git config --global core.editor "nano -r 72"
# alebo prítulnejší Visual Code
git config --global core.editor "code --wait"
# predvoleny nazov hlavnej vetvy (od verzie 2.28)
git config --global init.defaultBranch main
Ak pracujem vo viacerých operačných systémoch, ktoré rôznym spôsobom ukončujú riadok , je vhodné nastaviť jednotný spôsob.
# v zmiešanom prostredí MS Windows / Linux / Mac
git config --global core.autocrlf false
git config --global core.eol lf
git config --global core.filemode false
# plus v každom repozitári
git config --local core.autocrlf false
git config --local core.eol lf
git config --local core.filemode false
V prostredí MS Windows je možné, že príkaz ssh.exe je vo viacerých verziách, jedna je nainštalovaná so samotným Git for Windows a ďalšia ako súčasť operačného systému. Preto môže nastať situácia, že aj keď mam prístup na GitHub pomocou SSH kľúča, tak neviem repozitár sťahovať / aktualizovať pomocou SSH. Vyriešim to nastavením cesty ku príkazu s ktorým mam nastavené kľúče.
# minimalne dve verzie:
# C:\Program Files\Git\usr\bin\ssh.exe
# C:\Windows\System32\OpenSSH\ssh.exe
# overenie pristupu napriklad na GitHub
ssh -T git@github.com
# nastavenie cesty ku ssh.exe
git config --global core.sshCommand C:/Windows/System32/OpenSSH/ssh.exe
Nastavené hodnoty môžem zobraziť.
git config --list
# alebo aj s umiestnením konfiguraku (--show-origin od verzie 2.8.0)
git config --list --show-origin
# a ešte aj s rozsahom pôsobnosti ( --show-scope od verzie 2.26.0)
git config --list --show-origin --show-scope
Konfiguráciu Gitu je možné vykonať na rôznych úrovniach, s rozdielnym rozsahom pôsobnosti:
systémová úroveň
- prepínač
--system - na úrovni celého systému
- platí pre všetkých užívateľov a pre všetky repozitáre
- akákoľvek nižšia úroveň ju prepíše
- v Linuxe je uložené nastavenie v súbore
/etc/gitconfig - v MS Windows
C:\Program Files\Git\etc\gitconfig
- prepínač
globálna úroveň
--global- často používaná
- platí pre všetky repozitáre daného užívateľa
- nižšie úrovne ju prepíšu
- v Linuxe
$HOME/.gitconfig - v MS Windows
$env:userprofile\.gitconfig
lokálna úroveň
--local- pred nastavená úroveň, ak nie je uvedený žiadny prepínač
- prepíše nastavenia z vyšších úrovní
- platí len v rámci daného repozitára
- Linux
<git-repo>/.git/config - MS Windows
<git-repo>\.git\config
adresárová úroveň
--worktree- najnižšia úroveň pôsobnosti
- prepíše všetky ostatné úrovne
- platí len v adresári a jeho pod adresároch
- Linux
<git-repo>/.git/config.worktree - MS Windows
<git-repo>\.git\config.worktree
Zdroj
- Pro Git
- Getting Started - First-Time Git Setup
- Customizing Git - Git Configuration
- Systémy pre správu verzií
- Gitting Things Done – A Visual and Practical Guide to Git
